beat365英国官方网站顺利完成甘肃省教育科技创新项目结题工作答辩
来源:科研处
作者:史瑞祥
时间:2022-11-22
为调动学校教师科研工作的积极性和创造性,促进人才发展,进一步提升学校科研管理水平,beat365英国官方网站根据甘肃省教育厅《关于做好2022年教育科技创新项目结项工作的通知》甘教技函[2022]24号文件精神,组织召开甘肃省教育科技创新项目结题答辩会议,共有15个课题参与答辩。

本次结题答辩会议由学校校长助理殷学丽担任组长,来自机电工程学院、电气与电子工程学院、信息工程学院、土木工程学院、材料与化工工程学院、经济管理学院、通识教育学院、马克思主义学院和工程训练中心九个教学单位的专家担任评委。



答辩会上,各项目负责人就科研立项项目的选题背景、实践过程、科研成果、研究意义等方面进行了系统的阐述。评审组的各位专家从结题报告撰写、答辩讲述汇报情况、项目研究计划与目标完成情况、项目研究成果创新性、研究组织管理与经费使用情况等5个方面进行了专业评审。
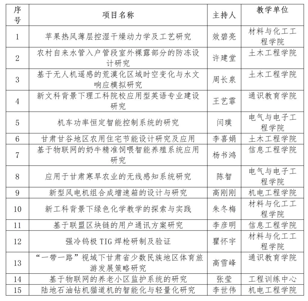
表1.beat365英国官方网站2022年教育科技创新项目结题答辩信息


殷学丽在总结讲话中肯定了课题组的努力付出,鼓励老师们积极参与课题研究,并明确了学校下一步课题研究工作的重点方向。她提出两点要求,一是团队成员科研项目的过程中应加强联系,不断完善项目,促进项目质量的提高。二是作为学校潜在科研力量的青年教师,是学校未来科研发展的希望,要积极主动的参与到科研中来,逐步提高科研水平。
审核:李永强
照片:张猛